Project Overview

Many home and apartment dwellers face challenges in optimizing energy consumption for efficiency. Existing home automation systems are complex and expensive. Our smart home control unit will optimize temperature and light levels to minimize power consumption while keeping the home comfortable and pleasant.Our smart‑home system integrates environmental sensors with a Home Assistant-based hub to automatically adjust lighting and temperature based on user preferences and occupancy.

Team Members

Mitchell Jensen

Hardware Developer
Electical Engineer

Mitch Jensen is an Electrical Engineering student at Iowa State University with a passion for all things EE. During his time at Iowa State, he has gained experience with PCB design and manufacturing through the ECpE program and Cyclone Rocketry. As a member and leader of Cyclone Rocketry, he developed custom flight computer PCBs designed to control the in-flight active airbrakes of the club’s competition rockets. He enjoys working with others to solve complex engineering problems.

Alexander Ryan

UX/Software Developer
Computer Engineer

Alexander Ryan is a dedicated Computer Engineering student at Iowa State University with a passion for solving complex problems through innovative technology. With a strong foundation in both hardware and software, Alexander has worked on projects ranging from custom ML hardware accelerators to Android applications. He is driven by a desire to create impactful solutions that improve lives and support others, combining technical expertise with a thoughtful, purpose-driven mindset.

Binula Karunaratne

Hardware Developer
Electical Engineer

Binula Karunaratne is an International student currently pursuing an Electrical Engineering Degree at the ​Iowa State University of Science and Technology. Binula is very passionate about the circuit design and analysis process. He is specializing in VLSI Design for his Bachelor's degree. This specialization allows him to explore his interest in Analog Circuit design and Digital Circuit design. Binula has also recently started venturing into RFIC design. Binula thoroughly enjoys collaborating with others and problem solving.

Arie Kraayenbrink

Hardware/Software Developer Arie Kraayenbrink
Software Engineer

Full Stack Software Developer + Puzzle Solver = Visionary & Practical Technology Solutions

As a software developer, one of the best aspects of my job is continuously finding ways to make people’s lives easier. By adding a button new feature here or a button there, tasks that used to take multiple hours or even days to perform can now be completed in a matter of seconds.

Erik Schmidt

Embedded Systems Developer
Computer Engineer

Erik Schmidt is a Computer Engineering student at Iowa State University with a strong interest in hardware design and embedded systems. With hands-on experience developing low-power IoT devices and custom microcontroller projects, Erik enjoys building practical solutions that bridge the gap between hardware and real-world applications. His work includes projects focused on long-range wireless protocols, HID device development, and designing custom circuits for sensor and communication systems. He is motivated by a drive to innovate at the intersection of efficiency and reliability, combining technical precision with a commitment to impactful engineering.





Weekly Reports

Report 1
Report 2
Report 3
Report 4
Report 5
Report 6
Report 7
Report 8
Report 9
Report 10
Report 11
Report 12
Report 13




Design Documents

Design Document
Lightning Talk
Lightning Talk (download)
1st Semester Presentation
2nd Semester Presentation
Design Poster




Demo Videos





Design Schematics

Furnace Controller

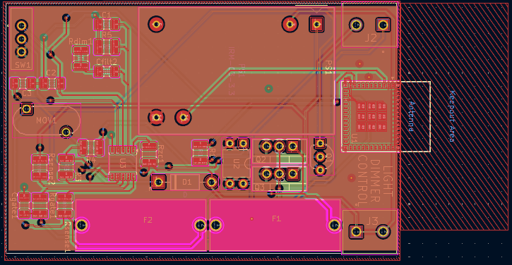
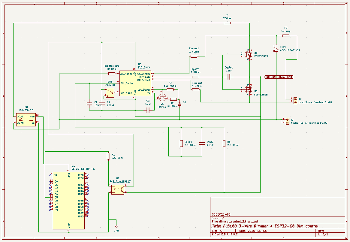
Light Dimmer

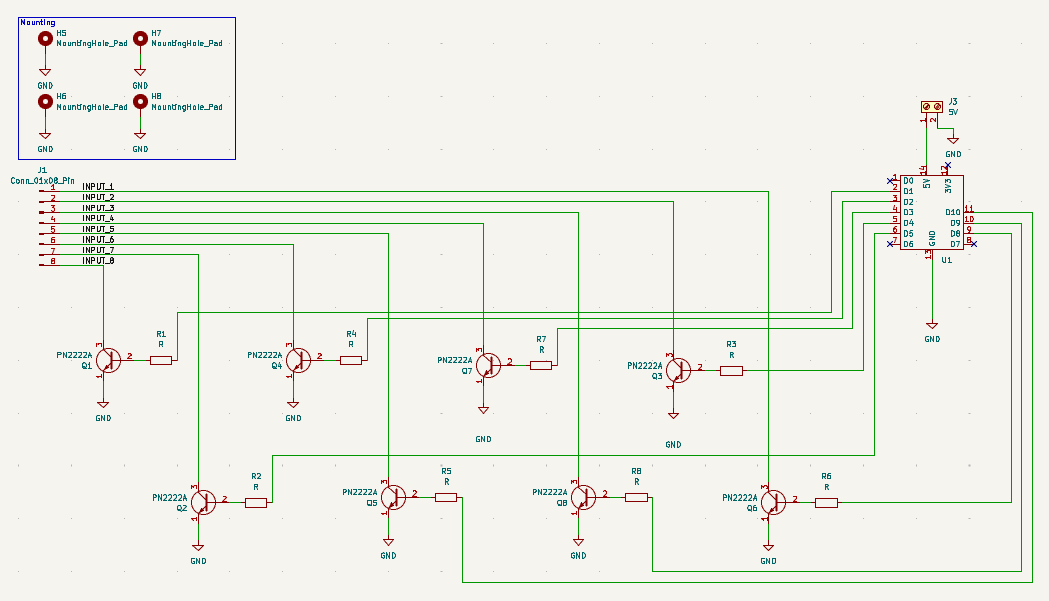
Zone Controller